Healthcare Data and Analysis
Subscribe
Sign in
Home
Blockchain Credentials: Knowl…
Archive
About
From Curiosity to Contribution: How AI and Open Data Make Protein Annotation Accessible to Everyone
Part 2: From Data to Discovery: How Annotation and AI Unlock New Frontiers in Cancer Research. A Beginner's Quest to Decode Protein Complexes with AI in…
Feb 21
•
David Broyles
December 2024
Why Is Nuclear Medicine Classified Under Medical Imaging?
Nuclear medicine, a specialized branch of medical imaging, offers unique insights into organ function and physiological processes at the cellular level.
Dec 14, 2024
•
David Broyles
Blockchain in Education and Skill Assessment Credentials
How Blockchain Secures Immutable and Tamper-Proof Digital Certificates which proves knowledge acquisition.
Dec 8, 2024
•
David Broyles
My Unexpected Journey into Protein Annotation: A Newbie's Take on Kaggle, CryoET, and AI
Part 1: A Beginner's Quest to Decode Protein Complexes with AI in a World of 3D Molecular Mapping
Dec 5, 2024
•
David Broyles
August 2024
The Impact of Generative AI in Healthcare: Opportunities and Risks
A listing of AI tools for Healthcare Payers
Aug 24, 2024
•
David Broyles
1
May 2024
The Next Killer App: The End of Apps
Technology is a word that describes something that doesn’t work yet. - Douglas Adams
May 24, 2024
•
David Broyles
April 2024
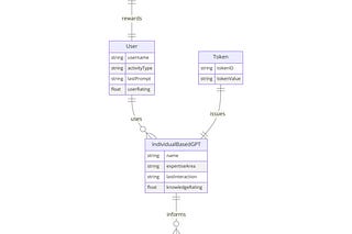
Rating GPT Response Quality using Blockchain
Introduction to the Concept of “Knowledge Tokens” running on the Ethereum Network
Apr 20, 2024
•
David Broyles
Embedded Education: The Ever Present Learning Experience
How AI Can Develop a Personalized Learning System that's always improving
Apr 14, 2024
•
David Broyles
This site requires JavaScript to run correctly. Please
turn on JavaScript
or unblock scripts